AI-Driven Financial Compliance
Financial institutions process millions of transactions daily while navigating an intricate web of regulatory requirements. Manual compliance monitoring struggles to keep pace—a major bank typically handles over 150,000 alerts per day, with false positive rates exceeding 95% and investigation times averaging 30-40 minutes per alert. This creates significant operational overhead while still leaving gaps in coverage.
The fundamental challenge lies in detecting genuine compliance violations amid massive volumes of legitimate transactions while maintaining auditability and keeping false positives at manageable levels.
This page brings together solutions from recent research—including knowledge graph-based regulatory mapping, self-supervised risk assessment from unstructured data, automated control framework alignment, and dynamic compliance pathfinding. These and other approaches focus on reducing false positives and investigation time while maintaining clear audit trails for regulatory review.
1. Regulatory Compliance Platform with Automated Obligation Extraction and Control Recommendation System
PAYPAL, INC., 2024
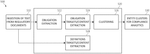
A computer platform that helps online service providers comply with government regulations by automating understanding of regulation impacts and recommended control implementations. The platform ingests regulations, extracts relevant obligations, identifies affected software processes, recommends controls, and presents an explainable visual interface to illustrate the determination paths. This provides an intelligent and transparent way to assess and implement regulation compliance changes in software processes.
2. System for Identifying Regulatory Violations Using Machine Learning on Aggregated Data Sources
TRUIST BANK, 2024
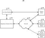
Determining if an entity is potentially violating regulatory requirements using a machine learning model. The system collects data from multiple databases, processes it through a machine learning model to identify potential regulatory violations, and notifies the entity of potential issues. This allows proactive monitoring and remediation of regulatory compliance across disparate databases.
3. Natural Language Processing-Based System for Mapping Compliance Controls Across Frameworks
Microsoft Technology Licensing, LLC, 2024
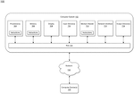
Automatically mapping compliance controls from one framework to another using natural language processing. The method involves training a supervised machine learning model to determine correspondences between compliance controls based on their feature sets. The model is fed text-based features of reference and custom controls or questions to predict matching sets. By leveraging NLP to learn relationships between control descriptions, it can efficiently map compliance requirements between standards.
4. Dynamic Compliance Knowledge Graph with Node Metrics and Query Vector Embedding for Path Optimization
MasterControl Solutions, Inc., 2024
Generating a dynamic compliance knowledge graph to find an optimum route to arrive at a target node for compliance purposes. The method involves building a knowledge graph from text in compliance documents, calculating metrics between nodes and a query vector, and providing compliance paths to target nodes based on the metrics. The knowledge graph is created by generating nodes from text entities, edges from relationships, and embedding the query vector into nodes to compare against.
5. Computing Processor-Based Method for Rule Extraction and Application to Operational Data
INTERNATIONAL BUSINESS MACHINES CORPORATION, 2024
Intelligently applying operational rules to operational data using a computing processor. The method involves extracting and formalizing operational rules from knowledge graphs and domain expertise to identify non-compliant data. This allows automated filtering of operational data like claims to flag potential violations of policies and regulations. The rules are derived from knowledge graphs representing policy regulations and structured operational data. The rules can be learned and validated to transform policy knowledge into executable rules for compliance checking.
6. Machine Learning-Based Financial Data Analysis System with Dynamic Interdependent Algorithm Classification
Genpact USA, Inc., 2024
Using machine learning to efficiently analyze financial data and identify exceptions to financial algorithms. The method involves applying dynamic, interdependent algorithms to financial data using ML classifiers trained on labeled data. The classifiers classify outcomes as algorithm compliant, potentially non-compliant, or non-compliant. The ML allows efficient analysis of large datasets with complex algorithms by reducing computation and memory requirements. The classifier identifies latent anomalies in the financial data.
7. System for Automated Compliance Document Generation with AI-Driven Financial Data Processing and Interactive Interim Output Verification
DEEPTRANSLATE LTD, 2024
Automatically generating compliance documents for filing on behalf of registered entities using AI and machine learning to efficiently process raw financial data and generate interim outputs based on rules. The interim outputs have interactive fields for user input and linked formulas. The system verifies the outputs, examines responses, and generates the final compliance document.
8. Financial Risk Management Method with Real-Time Data Integration and Adaptive Machine Learning Models
SHANDONG YIXUANLIN INFORMATION TECH CO LTD, SHANDONG YIXUANLIN INFORMATION TECHNOLOGY CO LTD, 2024
A financial risk management method using machine learning to provide accurate, real-time and adaptable risk assessment and management for financial institutions. The method involves collecting financial data from various sources like APIs, data subscriptions, social media, news, databases and real-time streams. The collected data is then analyzed using machine learning models to detect financial risks. The models are trained on historical data and continuously updated as new data is received. The method also allows flexible configuration of the models and thresholds to adapt to changing market conditions.
9. AI-Driven Identification of Sub-Funds Within Umbrella Funds Using Entity Record Analysis and Relationship Mapping
JPMorgan Chase Bank, N.A., 2024
Automatically identifying sub-funds within umbrella funds that are effectively traded as individual investment funds, to streamline KYC procedures for compliance. The method involves using AI to analyze entity records and extract umbrella names. For entities with high confidence of association, relationships are created between the umbrella and sub-fund LEIs. This allows KYC to be done on the umbrella as a whole instead of each sub-fund. For low confidence entities, further analysis using prospectus information is done to confirm no sub-fund association.
10. Knowledge Graphs with Recursive Multi-Dimensional Function-Based Relationship Representation
Morgan Stanley Services Group Inc., 2024
Knowledge graphs that accurately represent complex relationships between entities, such as regulatory compliance functions, credit worthiness, and legal status, by using recursive, multi-dimensional functions instead of fixed Boolean connections. The knowledge graphs are generated by associating requirements with relationships that define iterative functions to determine the relationship state based on conditions, parameters, and factors. These functions can be complex, conditional, temporal, probabilistic, etc. The graphs are stored in memory and queries are automatically resolved by calculating the recursive functions.
11. Self-Supervised Natural Language Processing for Financial Risk Assessment from Unstructured Data
CAPITAL ONE SERVICES, LLC, 2024
Determining financial risk based on self-supervised natural language extraction from unstructured data sets like long form financial narratives. The method involves converting unstructured financial narratives into condensed financial risk narratives using self-supervised natural language processing. A tokenization library is determined for the unstructured data and used to generate the condensed narratives. Security scores indicative of financial risk are calculated for the condensed narratives. If a score exceeds a threshold, security actions are executed. This allows autonomous risk assessment from unstructured financial data without manual summarization.
12. System and Method for Iterative Optimization of Risk Control Strategies Using Recurrent Neural Networks and Adaptive Classification
SHENZHEN SHUABAO TECH CO LTD, SHENZHEN SHUABAO TECHNOLOGY CO LTD, 2024
Automatic iterative optimization method and system for intelligent risk control approval strategies in financial applications. The method involves processing customer data, classifying it into test and control groups, optimizing risk strategies using the test group, and iteratively refining the strategies based on the optimization results. The system includes modules for customer data processing, risk strategy approval, and database storage. It uses techniques like recurrent neural networks and adaptive classification to dynamically optimize risk strategies as market conditions change.
13. Financial Fraud Screening System with Standardized Statement Mapping and Natural Language Reasoning Models
FUJIAN BRANCH OF CHINA CONSTRUCTION BANK CO LTD, 2024
Financial fraud risk screening system using standardized financial statements, indicator systems, and natural language processing to intelligently and precisely monitor customer financial data for fraud risks. The method involves mapping original financial statement items to standardized items, analyzing the standardized data using indicator systems, and using natural language reasoning models to identify potential fraud risks based on financial scenarios.
14. System and Method for Analyzing Financial Risk Using Natural Language Processing of Unstructured Financial Annotations
FUJIAN BRANCH OF CHINA CONSTRUCTION BANK CO LTD, 2024
Method and system for monitoring and prompting financial risk of customers based on unstructured key information extracted from their financial annotations. The method involves using natural language intelligence to identify important financial information from customer financial statement notes, instead of just structured data. It leverages a knowledge base of financial rules, interpretations, and standards to analyze the unstructured annotations and flag potential risks.
15. Risk Information System with Modular Rule-Based Decision-Making Architecture
ZHEJIANG BANGSHENG TECH CO LTD, ZHEJIANG BANGSHENG TECHNOLOGY CO LTD, 2023
Risk information collection system and architecture for automated and intelligent risk decision-making in financial transactions. The system allows building customized risk rules and decision-making processes using an intelligent decision-making platform. It converts source transaction data into standardized format, processes it using the customized rules, and returns risk decisions. This separates the decision-making logic from the data processing and storage, enabling more efficient and scalable risk management compared to direct database queries and custom code.
16. Artificial Intelligence-Driven Financial Risk Management System with Real-Time Data Analysis and Sentiment Monitoring
Raju Ghanshyam Shrirame, Manishkumar Kashinath Kayarkar, Vitthal Nilkanth Thawari, 2023
Artificial intelligence-enhanced financial risk management system that leverages AI, machine learning, data analytics, and financial expertise to provide advanced risk assessment, prediction, and management capabilities to financial institutions, organizations, and individual investors. The system acquires financial data from diverse sources, uses AI algorithms to process and analyze it in real-time, identifies patterns, trends, and anomalies, assesses various types of financial risks like market, credit, operational, geopolitical, regulatory, and sentiment risks, and provides real-time risk assessments, graphical representations, and actionable recommendations to financial professionals and investors. The AI component uses techniques like natural language processing and sentiment analysis to monitor news and social media for sentiment shifts. The system also optimizes investment portfolios based on risk assessments.
17. Automated Compliance Report Adjustment System with AI-Driven Error Detection and Suggestion Mechanism
SAP SE, 2023
System to automatically suggest and facilitate adjustment of incorrect values in compliance reports to prevent errors and violations. The system uses AI to analyze past reports and trends to identify values that are likely incorrect. It then suggests adjusted values and allows the user to review and accept the changes. The system also provides trend analysis and visualization to help users understand the suggested adjustments. This reduces manual review time and errors compared to line-by-line checking.
18. Regulation Compliance Assessment Tool with Dynamic Decision Tree and Automated Audit Trail Generation
JPMORGAN CHASE BANK, N.A., 2023
Assessment tool for consistently applying complex regulations across an organization by breaking them down into a series of questions presented through a user interface. The tool converts regulation rules into questions that represent a dynamic decision tree. It captures and stores user responses to provide visibility into how decisions are made. This helps ensure consistent interpretation and application of regulations. The tool dynamically generates an audit trail of each question and answer combination.
19. Financial Data Auditing System with AI-Driven Expression, Rule Generation, and Graph Theory Engines
DAGUAN DATA CO LTD, 2023
Automating financial data auditing using AI and graph theory to replace manual review and improve accuracy and efficiency. The system involves three engines: an expression engine to determine audit parameters, a rule engine to generate audit rules, and a graph theory audit engine to create directed acyclic graphs for auditing. The expression engine extracts audit relationships based on AI and sends them to the rule engine to generate audit rules. The graph theory engine then creates directed acyclic graphs from rules and logic data for auditing. This allows automated review of complex financial data using AI-generated audit graphs.
20. Self-Supervised Graph Neural Network for Context-Aware Entity Representation in Regulatory Alert Review
Feedzai - Consultancy and Technological Innovation, S. A., 2023
Machine learning techniques for reviewing alerts in regulatory settings like anti-money laundering (AML) that provide insights and a flexible interface to improve efficiency and accuracy. The techniques involve calculating context-aware representations of entities like customers and transactions using self-supervised graph neural networks. These representations can be used to derive insights like clustering, anomaly scoring, and period detection to aid in AML alert review. The representations capture entity behavior based on surrounding context from a bipartite graph.
21. AI-Driven Overlay Network for Compliance and Preference Management in Legacy Communication Systems
Thrio, Inc., 2023
Overlay network that provides AI-based compliance and preference management for legacy customer outreach platforms. The system uses AI templates to automatically generate compliant communication plans based on customer preferences. It transforms communications on legacy platforms like CRMs, dialers, and ACDs according to the AI templates. This allows retrofitting non-AI systems with compliance and preference capabilities. The system also stores scrubbed lists with channel preferences for use by non-AI platforms.
22. AI-Driven Financial Data Analysis and Blockchain-Based Immutable Report Storage System
AGARWAL ANKIT, AHUJA VANDANA, BASHA TADIMARRI SHAIK GHOUSE, 2023
A system using AI and blockchain to improve financial reporting accuracy, transparency, and auditor-client collaboration. The system leverages AI to analyze financial data for anomalies and errors. Blockchain securely stores audited reports. The AI module identifies issues, the blockchain provides immutable storage, and a client interface allows review/correction.
23. Machine Learning-Based System for Identifying Regulatory Violation Patterns from Multi-Source Data
Truist Bank, 2023
Determining whether an entity is potentially violating regulatory requirements using a machine learning model. The system collects data from multiple databases, processes it through a machine learning model to identify potential regulatory violations, and notifies users when a violation is detected. The model is trained on historical data to learn patterns indicative of regulatory infractions.
24. Transaction Data Mapping and Classification System Using Feature Identification and Machine Learning Algorithms
Thomson Reuters Enterprise Centre GmbH, 2023
Enhanced mapping and classification of transaction data to simplify regulatory reporting for organizations with presence in multiple jurisdictions. The technique uses feature identification and machine learning algorithms to automatically map source transaction data columns to target column structures defined by different jurisdictions. It also classifies rows based on features to ensure accurate reporting. Users can validate the mappings and classifications.
25. Machine Learning-Based Counterpart Entity Identification from Transaction Strings
Steady Platform LLC, 2023
Automatically identifying counterpart entities from transaction strings in financial accounts when the counterpart entity is not explicitly listed. The method involves using machine learning models to translate the transaction strings into identified counterpart entities. The models are trained on manually mapped transactions and then retrained based on their predictions to improve accuracy. This allows automating the identification of counterpart entities from transaction strings that don't explicitly list them.
26. Financial Risk Early Warning System with Regulatory and Penalty Keyword Extraction and Association Mechanism
CCB Fintech Co., Ltd., CCB FINTECH CO LTD, 2023
A financial risk early warning system that accurately analyzes financial regulatory documents and financial penalty information to provide risk warnings for financial services. The system extracts regulatory keywords and penalty keywords from the documents, associates them with financial business categories, and uses the resulting risk indicator set and penalty risk point set for risk assessment. This improves financial service safety by proactively identifying risks based on parsed regulatory data.
27. Method for Generating Balanced Training Datasets by Aggregating Financial Transactions with Non-Sensitive Parameters and Configurable Sampling Rules
Actimize LTD., 2023
Maintaining ethical Artificial Intelligence (AI) in fraud detection by generating representative training datasets that mitigate bias in AI models. The method involves aggregating financial transactions by non-sensitive PII parameters, analyzing distributions, and sampling based on configurable rules to balance low-frequency values. This ensures fair representation of groups in training data. The AI model is then trained on the balanced dataset to reduce bias in predictions.
28. Method for Automated Extraction of Compliance Profiles Using Natural Language Processing and Machine Learning Classifiers
INTERNATIONAL BUSINESS MACHINES CORPORATION, 2023
Automatically extracting compliance profiles for organizations using natural language processing (NLP) techniques. The method involves extracting text data from sources describing compliance named entities, determining compliance profiles based on the extracted text, and identifying features like domains, types, locations, etc. A machine learning classifier is trained on these features to further enhance the compliance profile extraction.
29. Method for Estimating Dynamic Dataset Stability via Vector Mapping and Template State Sequencing
Synchrony Bank, 2023
Estimating stability of dynamic datasets over time to predict financial stability of customers based on observable attributes. The method involves capturing dynamic data like financial transactions into vectors, mapping them to directionally similar template states, generating features from the sequence of template states, and applying a classification algorithm to identify trends in the underlying dynamic data. This allows estimating the stability of a customer's finances over time using observable data rather than just predicting creditworthiness at a single point in time.
30. Cloud-Native Data Analysis Platform with AI-Driven Outlier Detection and Alert Generation for Financial Supervision Data
JPMorgan Chase Bank, N.A., 2023
Data analysis platform using cloud-native technologies for generating intelligent alerts from financial supervision data. The platform extracts supervision data from sources, creates a data model, applies qualitative and quantitative analysis, integrates AI/ML for outlier detection, and generates alerts. It provides customizable, scalable, and cloud-native alerting with features like similarity, pertinence, and risk metrics.
31. AI-Based System for Analyzing and Optimizing Financial Data Desensitization Techniques
LIAOYUAN POWER SUPPLY COMPANY OF STATE GRID JILINSHENG ELECTRIC POWER SUPPLY CO, 2023
A system and method for monitoring financial data sharing security using AI to mitigate risks associated with desensitizing and sharing sensitive financial data. The system analyzes changes in desensitized financial data to optimize desensitization techniques. It identifies sensitive objects in financial data, analyzes changes in desensitized data, and optimizes desensitization methods to balance accuracy and privacy. This reduces complexity and risk compared to full-cycle desensitization.
32. Machine Learning-Based Financial Crime Detection Utilizing Network-Derived Features from Graph Models of Financial Entities
Wells Fargo Bank, N.A., 2023
Detecting financial crimes like money laundering using machine learning models that leverage network effects between financial entities. The method involves generating network features by applying risk indicators to a graph model of financial entities and their relationships. These network features are fed into machine learning models trained on both network and non-network features to predict financial crimes. Alerts are generated when crimes are predicted, identifying the involved entities. The network representation helps reveal hidden connections and improve crime detection compared to traditional non-network features.
33. Fraud Detection in Financial Networks Using Graph Neural Networks with Dynamic Subgraph Extraction
International Business Machines Corporation, 2023
Detecting fraud in financial networks without relying on hardcoded rules by using graph neural networks to identify suspicious transaction patterns. The method involves generating a transaction graph representing the financial network with synthetic suspect transactions. Subgraphs are extracted and used to train a graph neural network model to classify subgraphs as suspect. This model is then applied to new financial networks to locate potentially fraudulent transaction patterns. The subgraph extraction dynamically selects nodes based on their transaction history to capture related activity.
34. Machine Learning Classifier for Automated Financial Data Anomaly Detection with Interdependent Algorithm Training
Genpact Luxembourg S.à r.l. II, 2023
Using machine learning to automate financial analysis and anomaly detection in a more efficient and accurate way than manual methods. The technique involves training a machine learning classifier to identify exceptions and variances in financial data that fall outside of normal algorithms. The classifier is trained by analyzing outcomes from applying interdependent algorithms to labeled financial data, and then classifies new unlabeled data as compliant, potentially non-compliant, or non-compliant. This allows automated detection of latent anomalies in financial data that may not be immediately apparent. The classifier can be customized to mimic the actions of a specific user for more accurate results.
35. Domain-Specific Data-Driven Recommendation System Utilizing Machine Learning for Regulatory and Policy Analysis
MCKINSEY & COMPANY, INC., 2023
Machine learning techniques for making recommendations regarding business regulations, policies, standards and governance based on domain-specific knowledge. The system collects data on regulations, policies, etc from various sources and catalogs it for different domains. It then analyzes current and future domain states using ML models to identify recommended regulations, policies, etc for the future state. This enables intelligent recommendations for compliance as organizations move between domains.
36. Automated Validation System for Legal Compliance of Models and Data
Capital One Services, LLC, 2023
Verifying compliance of models and data with laws using automated validation techniques to ensure regulatory compliance of models and data used in industries subject to regulation. The validation checks if models and data adhere to relevant laws. This involves applying legal rules and requirements to the models and data to determine if they conform. The validation can be done using automated tools to efficiently and consistently check compliance.
37. Automated Compliance Violation Detection System with Transaction-Based Scoring and Enforcement Mechanism
Coinbase, Inc., 2023
Automated system for detecting and enforcing compliance violations in user accounts at transaction processors like payment gateways. The system calculates a compliance score for each user account based on factors like transaction volume, frequency, and type. If the score falls below a reference level, it flags the account for review and takes corrective action like freezing funds. This allows proactive monitoring and intervention for suspicious activity without needing manual investigation.
38. Neural Network-Based Financial Decision System with Explainability and Model Validation Modules
Lithasa Technologies Pvt Ltd, 2023
Explainable artificial intelligence (XAI) based decision making system for financial transactions that provides transparency, interpretability, and controllability over the AI's decisions. The system uses neural networks for underwriting but adds modules to explain, validate, and improve the neural network's performance. It requests and collects application data, checks sufficiency, generates decisions, validates them, and provides explanations. It calculates feature importance through backpropagation. It also triggers retraining, collects feedback, and alerts for model drift.
39. AI-Driven Compliance Management System for Automated Detection and Resolution of MLS Data Licensing Violations
Corelogic Solutions, LLC, 2023
AI-based compliance management system for MLS data licensing to automatically detect and resolve contract violations. The system uses AI to analyze MLS subscriber data from disparate sources, compare against contract requirements, and trigger resolution processes when violations are found. It detects changes in subscriber status, office affiliation, or access patterns that indicate licensing issues. The AI engine identifies non-compliance incidents from input data containing contractual obligations. When a violation is detected, the system triggers resolution actions to address the issue. This provides proactive compliance checking and resolution of MLS data licensing agreements using AI.
40. System for Generating Suspicious Activity Reports Using Neural Network-Processed Lossy Compressed Transaction Data
Bank of America Corporation, 2023
Generating suspicious activity reports using machine learning that can efficiently analyze large transaction histories to identify potential financial crimes. The system compresses transaction data using lossy compression methods and inputs it into a trained neural network to score the likelihood of criminal activity. If the score exceeds a threshold, it triggers generation of a suspicious activity report. This allows leveraging historical transaction data without analyzing all variables simultaneously, reducing false positives and improving efficiency.
41. System for Generating Regulatory-Compliant Explanations from Machine Learning Model Decision Influences
INTUIT INC., 2023
Generating explanations for decisions made by complex machine learning models, like risk assessment models, that are compliant with industry regulations. The explanations provide users with reasons behind decisions, like loan denials, in a human-readable format. To generate the explanations, the model identifies features with the highest influence on the decision, maps them to regulatory codes, and selects explanations associated with those codes.
42. Machine Learning Models for Predictive Analysis of Risk and Compliance Insights Based on Historical Data
Accenture Global Solutions Limited, 2023
Using machine learning models to predict risk, compliance and remediation insights for entities based on historical data. The models are trained on historical risk and compliance data for entities. New entity risk and compliance data is processed with the models to determine insights like regulatory issues, compliance risks, qualifications of controls, etc. These insights are then used to take actions for the entity. The models also predict remediation incidents and solutions based on complaints.
43. Data-Integrated Microservices Platform for Lending Transactions with Blockchain, AI, and IoT Integration
Strong Force TX Portfolio 2018, LLC, 2023
A lending transaction enablement platform using data-integrated microservices like blockchain, AI, and IoT to improve lending efficiency, reduce risk, and enable adaptive intelligence. It leverages services like data collection, monitoring, smart contracts, crowdsourcing, and automation to enhance lending processes like loan negotiation, underwriting, marketing, compliance, rating, and debt management. The platform can leverage data like IoT sensor readings, social media, and crowdsourced inputs to dynamically adjust loan terms based on factors like regulatory requirements, market conditions, collateral value, and borrower reliability. It also provides features like automated loan restructuring, smart contract-based loan execution, and automated compliance monitoring.
44. Automated Regulatory Compliance Management System Utilizing Natural Language Processing and Machine Learning for Entity-Requirement Matching
INTERNATIONAL BUSINESS MACHINES CORPORATION, 2023
Automated system for managing regulatory compliance for entities using natural language processing (NLP) and machine learning (ML) techniques. The system identifies regulatory requirements from text sources like laws, policies, and regulations, extracts entities from the text, determines if segments are obligation-like, and matches entities to requirements. This allows automated compliance monitoring and analysis without human intervention.
45. Machine Learning Model Compliance Analysis Using Regulation Offending Model Comparison
WELLS FARGO BANK, N.A., 2023
Improving model compliance with machine learning by analyzing model output against regulation offending models to detect unintentional discriminatory effects. The method involves generating a regulation compliance score for each regulatory factor by analyzing the model output with non-compliant regulation offending models. If the compliance score fails thresholds, it indicates a potential violation. The method then generates a violation notification or modifies the model to improve compliance. This dynamically adjusts user data modeling to ensure regulation related compliance.
46. Machine Learning-Based System for Automated Compliance Verification of Regulated Product Transactions
WARPSPEED, Inc., 2022
Automating compliance checking for regulated product sales using machine learning to determine if a requested transaction is in compliance with rules set by regulatory bodies and merchants. The system maintains sets of compliance rules associated with products, regions, and merchants. It accesses the appropriate rule set for a transaction based on factors like product and location, and uses machine learning to determine if the transaction complies with the rules.
47. Machine Learning-Based Regulatory Text Categorization and Classification System
PricewaterhouseCoopers LLP, 2022
Automated regulatory obligation identifier (ROI) that categorizes and classifies regulatory text to help organizations determine compliance obligations. The ROI uses machine learning models trained on annotated regulatory text to predict the categories (like regulatory requirement, exception, calculation) and classification (whether obligated) of segments of regulatory documents given an organization's details. This allows faster, more thorough, and consistent compliance assessment compared to manual review.
48. Machine Learning System for Money Laundering Detection with Profile-Based Feature Construction and Account Linking
FAIR ISAAC CORPORATION, 2022
Detecting money laundering using a machine learning system that prioritizes alerts and links accounts to improve detection accuracy. The system uses a profile-based feature construction technique to create features from entity data like KYC info and transaction history. It calculates an AML Threat Score using supervised learning on labeled cases to prioritize alerts. The score is calibrated over time using self-calibrating outlier detection. Accounts are efficiently linked through behavior-sorted lists that capture frequent transactions. This helps propagate risk information between associated accounts. The system can also be extended to analyze emerging payment systems like cryptocurrencies by leveraging KYC data and legal exchange information.
49. Deep Learning-Based Financial Data Risk Identification with User Portrait Construction and Risk Prevention Mapping
STATE GRID HUITONG JINCAI BEIJING INFORMATION TECH CO LTD, STATE GRID HUITONG JINCAI INFORMATION TECHNOLOGY CO LTD, 2022
Automatic financial data risk identification using deep learning to improve accuracy and provide timely warnings. The method involves training a risk identification model based on financial system operational risk loss events and logs. It also constructs user portraits for financial data targets and builds risk prevention maps. Analyzing the prevention maps provides risk prevention and control information. This allows automated risk monitoring and early warning of financial data processing.
50. Compliant Platform for AI Algorithm Lifecycle Management with GxP Tracking and Documentation
IQVIA Inc., 2022
A compliant platform for developing, validating, and deploying AI algorithms in regulated industries like healthcare and life sciences. The platform provides a GxP (Good Practice) compliant end-to-end solution that enables tracking and documentation of learning improvements of an AI algorithm through its life cycle. It includes a training environment that uses specific identifiable datasets to explain the precise forensic knowledge on how algorithms are created, trained, and deployed. This provides compliance and auditability for regulated industries where AI algorithms are used.
Get Full Report
Access our comprehensive collection of 115 documents related to this technology
