Active Matrix Control for Micro-LED Displays
Micro-LED displays present unique control challenges at the pixel level, where arrays of microscopic LEDs (typically 1-10 μm) must be individually addressed and precisely driven. Current designs struggle with uniformity across millions of pixels, with variations in forward voltage (±0.1V) and quantum efficiency creating visible brightness inconsistencies even within single display panels.
The fundamental engineering trade-off lies in balancing precise individual pixel control against the practical limitations of integrating driving circuits at increasingly small pixel pitches.
This page brings together solutions from recent research—including integrated MOSFET driver architectures, common-anode configurations with simplified backplanes, series-connected sub-pixel arrangements, and repairable pixel structures. These and other approaches focus on achieving uniform brightness and efficient power delivery while maintaining manufacturability at scale.
1. LED Display System with Driving Devices for Internal Color Depth Conversion and Gamma Mapping
XIAN TAIBOSI ELECTRONIC TECH CO LTD, XIAN TAIBOSI ELECTRONIC TECHNOLOGY CO LTD, 2024
LED display system that improves color depth without losing data integrity. It allows increasing the bit depth of display data beyond what the receiving card can handle, without risking lost data during transmission. The key is having the driving devices themselves convert color depth instead of the control unit. This reduces the load on the control unit and allows it to transmit lower bit depth data while still getting higher color depth displays. The driving devices pre-store gamma mapping tables for color depth conversion. This allows consistent color performance across multiple driving devices, even with varying pixel counts. The control unit just sends base display data and configuration info to the driving devices, which handle the color conversion internally.
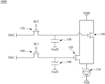
2. LED Pixel Driving Circuit with NMOS Threshold Voltage Compensation and Capacitive Coupling
SHANGHAI UNIVERSITY, UNIV SHANGHAI, 2024
LED pixel driving circuit and driving method that improves brightness uniformity and expands input voltage range for precise gray scaling. The circuit uses 7 NMOS transistors, 2 capacitors, and LEDs. It compensates for threshold voltage variations in the transistors that affect LED current by extracting the threshold voltages, offsetting them, and then driving the LEDs. This reduces LED current variation and improves brightness uniformity. The circuit also uses capacitive coupling to expand the input voltage range.
3. Display Driving Device and Method with Dummy Signal-Based Fine-Grained Brightness Control
SAPIEN SEMICONDUCTORS INC, 2024
Display driving device and method capable of fine-grained brightness control using a dummy signal. It generates a dummy clock signal based on the PWM duty ratio and uses it along with the PWM clock signal to control the brightness of LED pixels. This allows finer adjustment of LED emission time compared to using just the PWM clock signal.
4. Display Device with Voltage Adjustment Mechanism for LED Stress Mitigation Based on Image Data Analysis
Samsung Electronics Co., Ltd., 2024
Display device and control method to reduce LED stress and increase lifespan by adjusting the voltage applied to the LED based on the input image data. It analyzes the required voltage to make the LED emit light from the image data and compares it to a reference value. If the required voltage is below the reference, it sets a higher voltage level. This prevents applying low voltages that can stress the LED. The driving ICs are then controlled based on the determined voltages to apply the adjusted levels to the LEDs. This avoids applying excessively low voltages when displaying black or low grayscale images.
5. Active Matrix Mini LED Display with Independent Subpixel Transistor Circuits for Enhanced Uniformity and Reduced Image Sticking
Tai-Hui Liu, 2023
Active mini LED display with improved uniformity and reduced image sticking by using multiple transistor circuits in each pixel. The display has mini LEDs with separate transistors for red, green, and blue subpixels. This allows independent driving and compensation to mitigate uniformity and degradation issues. The pixels are arranged in a matrix with scanning and channel signals. Each pixel has a mini LED with separate transistors for red, green, and blue subpixels. The subpixel transistors have gates connected to the channel signal and sources connected to the scanning signal. The pixel outputs are connected together and scanned. This allows independent driving and compensation of the subpixels to improve uniformity and reduce image sticking compared to common cathode or anode configurations.
6. LED Display Screen with Vertically Stacked Subpixels and Sequential Timing Control for Low Grayscale Levels
HUIZHOU ABSEN OPTOELECTRONIC CO LTD, SHENZHEN ABSEN OPTOELECTRONIC CO LTD, 2023
LED display screen with improved low gray level performance to mitigate issues like color cast, inaccurate grayscale and flickering. The display has a substrate with pixel units on one side and a driving unit on the other. The pixels have red, green and blue subpixels stacked vertically. The driving unit connects to the red and green subpixels. The control method involves setting grayscale data, a low threshold, and comparing subpixel data to trigger a timing control signal. The driving unit then lights the subpixels in sequence based on the timing. This allows accurate low grayscale display without issues like color cast or flickering.
7. LED Display System with Control Signals for Reducing Coupling Interference
NANJING HUANXUAN SEMICONDUCTOR CO LTD, 2023
LED display system that improves image quality by reducing coupling interference between LEDs. The system uses control signals to mitigate issues like false lighting and faded images. The signals include: 1) an anti-coupling control signal to prevent LEDs from lighting when grayscale is zero; 2) a first-row compensation control signal to boost brightness of the first row; and 3) a clamping voltage control signal to fix LED voltage after display. These signals are generated based on grayscale detection of the image data.
8. Grayscale Distribution Control Circuit with SPWM Signal Generation and Lookup Table for LED Displays
CHIPONE TECHNOLOGY BEIJING CO LTD, CHIPONE TECHNOLOGY CO LTD, 2023
Grayscale distribution control circuit for LED displays that eliminates pitting in low grayscale images. The circuit generates an SPWM signal based on display data and configuration signals to control the conduction time of LED elements in each subframe. It uses a lookup table to assign specific grayscale values to each subframe instead of just 1 in some cases. This ensures the LEDs have enough on-time to fully brighten even at low grayscale levels, preventing pitting.
9. Integrated Chip Structure with LED Elements, MOSFETs, and Source Drive Circuit on Package Substrate
EXCELLENCE OPTO. INC., 2023
Chip structure for high density and brightness micro LED displays that reduces the need for external driver ICs. The chip integrates the LED elements, MOSFETs, and connections on a package substrate. It has an input voltage pad, a main control circuit, and a source drive circuit. The main control circuit drives the MOSFETs which in turn source-drive the LEDs. This allows high density and brightness micro LED displays without needing external driver ICs, as the MOSFETs are integrated on the chip.
10. Micro-LED Display with Grayscale Bit Width Splitting and Subframe Doubling for Uniformity Compensation
CHANGCHUN CEDAR ELECTRONICS TECH CO LTD, CHANGCHUN CEDAR ELECTRONICS TECHNOLOGY CO LTD, 2023
Active Micro-LED uniformity compensation method and display device to mitigate brightness non-uniformity in microLED displays. The method involves splitting the grayscale levels into high and low bit widths based on a threshold. The high bit width data is displayed using subframe doubling where each frame is divided into N subframes and the high bit width data is spread across them. This reduces the impact of leakage current that builds up during long displays. The low bit width data is dispersed across rows using sub-row synchronization signals. This reduces the non-uniformity from short displays with insufficient time to settle. The method provides consistent brightness across grayscales with microLEDs.
11. Display Device Architecture with Staggered MicroLED Driver Timing Control
HIMAX TECH LTD, HIMAX TECHNOLOGIES LTD, 2023
Display device architecture and driving method to mitigate current spikes when driving large numbers of microLEDs simultaneously. The display has multiple areas, each with its own microLED driver circuit. The timing control circuit generates irregular timing signals for each area's drivers. This allows staggered driving of scan lines within an area instead of simultaneous driving. This spreads the current demand across multiple times, preventing large instantaneous current spikes that can damage components.
12. MicroLED Display Panel with Selective Pixel Driving Circuit Comprising Switch, Driving Unit, and Selection Unit
PLAYNITRIDE DISPLAY CO., LTD., 2023
MicroLED display panel and pixel driving circuit to improve efficiency, brightness, and gray levels. The driving circuit has a switch, driving unit, and selection unit. The switch controls data based on scan. The driving unit connects to the light-emitting microLEDs and first voltage. The selection unit connects to microLEDs, second voltage, and receives selection signal. Brightness and number of microLEDs lit are controlled by selection and driving based on selection/data. This allows partial microLED strings to be lit instead of all, improving efficiency. By selectively driving subsets, it increases brightness and enables more grayscales compared to driving full strings.
13. Common-Anode MicroLED Display with Positive Voltage Driving and Metal-to-Metal Bonded Backplane
Meta Platforms Technologies, LLC, 2023
Common-anode microLED display devices with improved efficiency and smaller driver size compared to conventional common-cathode designs. The common-anode microLEDs are driven by positive voltages from regulators instead of negative voltages. This avoids complex negative supply circuits and allows using smaller, less power-hungry n-channel transistors for the current drivers. The microLED arrays are bonded with metal-to-metal contacts to the backplane circuits, simplifying alignment. The common anode is deposited after etching the mesa structures. This allows precise alignment and bonding of the anode pads on the microLEDs to the backplane driver pads.
14. Display Driver Integrated Circuit with Pixel Gray Level-Based Dynamic Driving Parameter Adjustment
NOVATEK MICROELECTRONICS CORP, 2023
Display driver integrated circuit that dynamically adjusts driving parameters based on pixel gray levels to improve display quality. The driver circuit checks the gray scale value of each pixel and dynamically adjusts parameters like current, refresh rate, and slew rate for each pixel. This allows optimizing driving parameters for low vs high grayscale values to balance issues like dimness, coupling, and blanking time.
15. Micro-LED Display Control System with FPGA-Based PWM Signal Generation and Synchronization
Changchun Xida Electronic Technology Co., Ltd., CHANGCHUN CEDAR ELECTRONIC TECHNOLOGY CO LTD, 2023
Active Micro-LED display control system that enables high grayscale display for Micro-LED displays using FPGA boards to overcome limitations of existing driver ICs. The system has multiple FPGA boards, each intercepting video data and generating PWM signals. A synchronization module ensures simultaneous PWM output from all boards. This allows flexible grayscale correction beyond 8 bits and accommodates Micro-LED display variations.
16. LED Display with Pixel-Specific Current and Grayscale Control Mechanism
XIAN NOVASTAR TECH CO LTD, 2022
Improving display quality of LED screens by optimizing current and grayscale control for individual pixels. Instead of uniformly adjusting the entire screen, the method determines the optimal current and grayscale levels for each pixel based on its address. This allows higher grayscale accuracy and visibility at low currents. The display controller acquires the current grayscale for a target pixel, then determines the optimal target grayscale and current based on the original grayscale. These values are sent to the corresponding pixel driver chip to control that pixel's LEDs. This enables customized, high-resolution grayscaling at low currents for each pixel.
17. Micro-LED Display Control System with Separate PAM and PWM Signal Processing and SWEEP Signal Generation
CHANGCHUN CEDAR ELECTRONICS TECH CO LTD, CHANGCHUN CEDAR ELECTRONICS TECHNOLOGY CO LTD, 2022
Active Micro-LED display control system that enables uniform low-gray display and high-gray scaling for Micro-LED screens. It uses a main board with a processor and a traditional AMOLED driver IC to separate PAM and PWM control signals. The AMOLED IC provides PAM signals for fine grayscale, while the main board generates PWM signals. A synchronization signal from the AMOLED IC ensures timing. The system also includes a separate SWEEP signal generation module. The AMOLED IC divides/multiplies clock frequencies to generate GOUT1, GOUT2, and GOUT3 signals. The GOUT1 SWEEP signal is sent to the display for low-gray uniformity.
18. Pixel Configuration with Dual Circuitry and Selective Electrode Control for Randomly Aligned Light-Emitting Element Arrays
SAMSUNG DISPLAY CO., LTD., 2022
Pixel design for displays with reduced power consumption and improved image quality in randomly aligned light-emitting element arrays. The pixel has two electrodes connected to light-emitting elements and two pixel circuits. One circuit is connected to a power source and generates the driving current based on scan and data signals. The other circuit is connected to a second power source. Electrical connections between the circuits and electrodes are selectively controlled based on signals. This allows opposite power sources for electrodes based on the alignment ratio of the elements. Reduces voltage difference and power consumption.
19. MicroLED Display with Separated MicroLED Array and Driver Configuration via Substrate-Embedded Conductive Paths
Intel Corporation, 2022
Reducing pixel pitch of microLED displays by separating the microLED array from the drivers to allow closer packing of the microLEDs. The microLEDs are on one side of a substrate and the drivers are on the other side. Conductive paths in the substrate connect the microLEDs to the drivers. This allows smaller pixel sizes compared to having the drivers on the same side as the microLEDs. A separate data driver provides scan and PWM signals to the matrix drivers.
20. MicroLED Display with Substrate-Integrated Conductive Pathways for Separated Driver Circuitry
Intel Corporation, 2022
Reducing pixel pitch of microLED displays by separating the driver circuitry from the microLED array. The microLED matrix is on one side of a substrate and driver circuits are on the other side. Conductive paths in the substrate connect the microLEDs to the drivers. This allows reducing pixel size beyond the microLED size limitation. A separate driver circuit provides scan and PWM signals to the matrix drivers. The matrix drivers then control the microLEDs based on the scan and PWM signals.
21. LED Display System with Dynamic Voltage Generation and Current Control for High Pixel Density
UNILUMIN GROUP CO LTD, 2022
LED display system with improved resolution, frame rate, and data transmission requirements for high pixel density displays. The system uses dynamic voltage generation and current control to improve the efficiency of LED display refresh. Instead of fixed current, the system generates dynamic voltages based on current control signals for each subframe. This allows more grayscales to be expressed in less time and data compared to fixed current. An accumulator generates the current control signals based on subframe positions. The dynamic voltages and control signals are used with constant current chips to drive the LEDs. The dynamic voltage and current approach allows higher resolution, frame rates, and data transmission rates compared to fixed current.
22. MicroLED Display Pixel Driver Circuit with Low-Frequency Pulse Conversion to Pulse-Width Modulated Signals Using In-Pixel Comparison Mechanism
Intel Corporation, 2022
MicroLED display pixel driver circuit that converts low-frequency input pulses into pulse-width modulated signals for driving the microLEDs at optimal power efficiency and uniformity. The in-pixel circuit receives a sawtooth or triangular pulse from the column driver along with an image signal voltage. It compares the pulse and voltage to generate a current pulse to drive the microLED. This allows accurate grayscale control at low brightness levels using fewer transistors than traditional PWM circuits.
23. Series-Connected MicroLED Sub-Pixels with Insulating Layer-Divided Sub-Chips and Current Diffusion Layer
SHENZHEN CHINA STAR OPTOELECTRONICS SEMICONDUCTOR DISPLAY TECHNOLOGY CO., LTD., 2022
MicroLED display technology with reduced power consumption by connecting sub-pixels in series. The microLED chip is divided into separate sub-chips by an insulating layer. The second semiconductor layer of each sub-chip is connected to the first semiconductor layer of the next sub-chip via a current diffusion layer. This connects the sub-chips in series, increasing the overall voltage across the microLED chip. This reduces power consumption of the driving TFTs compared to parallel sub-pixels.
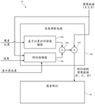
24. LED Display Circuit with Feedback Loop for Luminance Uniformity Using Photoelectric Conversion and Data Processing Modules
SHENZHEN SITAN TECH CO LTD, SHENZHEN SITAN TECHNOLOGY CO LTD, 2021
LED display adjustment circuit to improve luminance uniformity in microLED displays. The circuit has three components: a drive module connecting to the LED chip, a photoelectric conversion module connected to the LED chip, and a data processing module between the drive and photoelectric conversion modules. This configuration allows measuring the actual light output from the LED chip using the photoelectric conversion module, processing the data in the data processing module, and adjusting the drive signal to the LED chip accordingly. This feedback loop compensates for LED variability and improves display brightness uniformity.
25. Digital Driving Method for Active Matrix Micro-LED Displays with Rolling Blind Display and Segmented X Sub-Field Scanning
China Electronics Technology Group Corporation No. 55 Research Institute, THE 55TH RESEARCH INSTITUTE OF CHINA ELECTRONICS TECHNOLOGY GROUP CORP, 2021
Digital driving method for active matrix Micro-LED displays with stable grayscale and wide brightness range. The method uses rolling blind display technique to distribute the driving load evenly over time for low grayscale stability. The display has active pixel circuitry, separate scan and data drivers on low-temperature polysilicon or metal oxide, and segmented X sub-field scanning based on grayscale bits. PWM time modulation and segmented amplitude adjustment achieve wide brightness range.
26. LED Display Control Device Utilizing Weighted Pulse Width Modulation for Enhanced Image Reproduction
O SUNG TELECOM CO LTD, O-SUNG TELECOM CO LTD, 2021
An LED display and control device that allows high-quality image reproduction on displays with commercial LED components, even when the components have limited response times. The solution involves generating an image control signal with a pulse width modulation (PWM) technique that reflects a preset weight. This weight is determined based on the shift clock period and basic pulse count. The weight determines the time between enabling LEDs, allowing fine control within the component's response time. It allows high-quality images with shorter PWM periods and faster refreshes, even on displays with commercial LED modules.
27. Display Device with Data Line Compensation Circuits for Uniform Pixel Brightness and Color
CHONGQING KONKA OPTOELECTRONIC TECH RES INST CO LTD, CHONGQING KONKA OPTOELECTRONIC TECHNOLOGY RESEARCH INSTITUTE CO LTD, 2021
Display device with uniform brightness and color across all pixels to overcome unevenness caused by wiring capacitance and resistance. Compensation circuits are placed on each data line of the display. A driver circuit sends turn-on signals based on voltage values to the compensation circuits. They respond by outputting matched electrical energy to drive the LEDs. This compensates for signal loss variations in the wiring to make LED brightness uniform.
28. LED Module with Non-Volatile Memory for Calibration Parameter Storage and Display Data Conversion
WEIDA HI TECH CO LTD, WEIDA HI-TECH CO LTD, 2021
LED module, display system, and calibration system that enables consistent brightness and color across multiple LED modules in a display. The LED module has a non-volatile memory to store calibration parameters before leaving the factory. During use, the display controller writes data to the memory. This allows tracking module health. The module converts input display data using the stored calibration parameters to maintain consistent brightness/color. This addresses issues with LED module variability by compensating for factors like chip, package, and driver differences.
29. LED Display Module with Bidirectional Bus Driver and Feedback Current Signal System
SHENZHEN LAMP TECH CO LTD, SHENZHEN LAMP TECHNOLOGY CO LTD, 2021
LED display module with feedback data and control system that enables intelligent LED display screens. The module has a bidirectional bus driver and feedback module connected to the LEDs. Feedback current signals from the LEDs are formed and input to the LEDs via the feedback module. This provides low-cost bi-directional communication for the module. The control system connects to the display screen and analyzes the feedback data to automatically identify the display state, preventing manual setup. This enables features like intelligent power supply, playback, fault detection, etc.
30. LED Display Circuit with Individual Brightness Adjustment via Photoelectric Feedback and Data Processing Modules
SHENZHEN SITAN TECH CO LTD, SHENZHEN SITAN TECHNOLOGY CO LTD, 2021
LED display adjustment circuit to improve uniformity of microLED displays by individually adjusting brightness of each LED chip. The circuit has three modules: a drive module connecting to the LED chips, a photoelectric conversion module also connecting to the LED chips, and a data processing module. The photoelectric conversion module converts the LED light into electrical signals. The data processing module analyzes the electrical signals from the photoelectric conversion module to determine brightness adjustments for each LED chip. It then sends adjusted drive signals to the drive module to adjust the brightness of each LED chip individually, compensating for variations in luminance.
31. Micro LED Display with Separate LED and Driving Circuit Arrays and Integrated Gamma Data Conversion
YUCHUANG SEMICONDUCTOR CO LTD, 2020
Micro LED display device that enables higher brightness and gamma correction efficiency compared to conventional micro LED displays. The device uses separate arrays for the micro LED elements and the pixel driving circuits, which are combined afterwards. This allows optimizing the LED array for brightness and the driving circuits for efficiency. The display also converts input image data into higher-bit gamma data for the LEDs, using lower-bit control data for the driving transistors. This allows generating the necessary gamma voltages for the LEDs using the driving circuits, rather than requiring dedicated gamma circuits.
32. Display Device with Overlapping Subpixel LED Array and Sequential Subpixel Illumination
KOTIS CO LTD, 2020
Display device with a LED array that can achieve high resolution using fewer physical LEDs compared to traditional micro LED displays. The LED array has overlapping subpixels defined using common LEDs. A controller generates driving signals to sequentially light the subpixels. This allows creating multiple subpixels per physical LED, reducing the number of LEDs needed for the same resolution. The overlapping subpixels share some LEDs. By controlling each subpixel, it provides high resolution while reducing cost and power consumption compared to traditional micro LED displays.
33. Display System with Current-Based Pixel Adjustment Using Load-Dependent Lookup Table
SAMSUNG DISPLAY CO LTD, 2020
Adaptive display technique to prevent pixel degradation and maintain target luminance over time. The display measures the current through the pixels during initial operation and determines the load values. It stores target currents for each load value in a lookup table. During normal operation, the display compares the measured current to the stored target for the load. If different, it adjusts the image data to achieve the target current and luminance. This prevents excessive currents that degrade pixels and allows each pixel to emit at the desired level.
34. Display Apparatus with Variable LED Driver Switching Frequency Based on Pixel Grayscale
SAMSUNG ELECTRONICS CO LTD, 2020
Display apparatus with improved linearity in low grayscale images using a technique to change the switching frequency of the LED driver based on the pixel value. The frequency is increased in the low grayscale range by reducing the current intensity. This provides more switching cycles per grayscale step for better linearity. In higher grayscale ranges, the frequency is kept constant to prevent excessive heat generation and component costs.
35. Parallel Transistor Configuration in Micro LED Display Driving Circuit for Enhanced Dynamic Range
MIKRO MESA TECHNOLOGY CO., LTD., 2020
Micro LED display driving circuit that enables high dynamic range by using parallel transistor arrangement for driving micro LEDs. The circuit has two driving transistors, one connected to a high voltage source and the other to a low voltage source, both connected to the micro LED. This parallel configuration allows better contrast and dynamic range compared to driving the micro LED with a single transistor. The micro LEDs themselves are very small, less than 50 microns, to enable high density displays.
36. LED Display Device with Sectioned Line Duration and PWM Control for Contrast and Chromatic Aberration Mitigation
CHIPONE TECH BEIJING CO LTD, CHIPONE TECHNOLOGY CO LTD, 2019
LED display device and driving method to eliminate high-contrast interference and cross-panel chromatic aberration in high-refresh rate displays. The method involves dividing display lines into sections of different durations, adjusting their sequence, and controlling the LEDs within each section using PWM signals. This allows independent control of display intervals with adjustable wait times. By predicting grayscale values, sections are ordered to minimize contrast transitions. This reduces interference and color differences between panels when refreshing quickly.
37. Gate Line Voltage Adjustment Based on Row-Specific Capacitive Load Detection for Display Pixel Brightness Uniformity
Apple Inc., APPLE INC, 2019
Compensating for brightness variations in display pixels with varying numbers of cells per row by adjusting gate line driving voltage. The technique involves detecting the capacitive load on each gate line based on the number of cells in the corresponding row. This load information is used to adjust the voltage applied to the gate lines to compensate for any variations in capacitive loading between rows. This helps ensure consistent brightness across rows with different numbers of cells.
38. Pixel-Specific Brightness and Contrast Control System for Display Devices
SHENZHEN ROYOLE TECHNOLOGIES CO LTD, Shenzhen Royole Technologies Co., Ltd., 2019
Display device and driving method that reduces power consumption while maintaining display quality. It achieves this by separately controlling the brightness and contrast of each pixel in an array using two sub-circuits: a display driving sub-unit and a regulating sub-unit. The display driving sub-unit receives the actual display data and drives the pixel to emit light. The regulating sub-unit receives adjustment signals based on the display parameters to fine-tune the brightness. This allows targeted brightness optimization per pixel area instead of globally adjusting all pixels.
39. Display Device with Circuitry for Current Compensation in LED Pixels Using Digital PWM Signals
LG Electronics Inc., Hanyang University Industry-University Cooperation Foundation, 2019
Display device with current compensation for LED pixels to improve image quality and efficiency. The display compensates for current deviations between LEDs in a pixel driven by digital PWM signals. The compensation is done by adding circuitry to adjust the currents flowing through the LEDs. This is done by comparing the currents in the LEDs and using resistors to balance them. This compensates for variations in LED characteristics and improves uniformity and brightness. The digital PWM driving method reduces power consumption and allows smaller driver ICs.
40. LED Display Device with Dual LED Sets for Continuous Brightness and Color Variation Correction
MITSUBISHI ELECTRIC CORP, 2017
LED display device that can accurately correct brightness variation and color variation in LED displays without stopping operation. The display has two sets of LEDs, one driven by the normal signal and another set with equivalent brightness transition but driven by a different signal. The brightness of the secondary set is measured while displaying normal content. The measured brightness and lighting time are stored. The primary LED brightness is then corrected based on the secondary set's data. This allows accurately measuring the primary LED brightness reduction without stopping display and correcting for it while still showing normal content.
41. Integrated LED Driver Circuit with Direct Memory Access and Dedicated Control for High Refresh Rate Displays
Shanghai Lingang Microelectronics Co., Ltd., SHANGHAI MINDMOTION MICROELECTRONICS CO LTD, 2016
Display control apparatus for LED screens that enables high refresh rates and eliminates the need for a central processor to directly drive the LEDs. It uses an integrated LED driver circuit with simultaneous multiple-row data output, a direct memory access controller, and a dedicated controller. The LED data is accessed directly from memory via the DMAC and buffered in the integrated driver. The controller generates the necessary clocks and signals to control the LEDs internally, eliminating the need for a CPU to serially output each row. This allows faster refresh rates and avoids CPU bottlenecks.
The active matrix micro-LED innovative technology is vital for attaining precise display control for micro-LED display technology to realize its full potential. By controlling each micro-LED with an array of transistors this advanced technology is able to deliver marvellous picture quality.
Get Full Report
Access our comprehensive collection of 41 documents related to this technology
